欢迎访问PT平台电子游戏·PT平台电子游戏官网!

今天是:

图片展示

图片展示

首页 >> 图片展示 >> 正文

PT平台电子游戏在第十三届“挑战杯”陕西省大学生课外学术科技作品竞赛中获得佳绩

发布日期:2021-05-28    作者:PT平台电子游戏办公室     来源:    点击:

窗体顶端


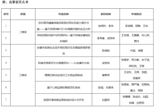
近日,由团省委、省委教育工委、省科协、省社会科学院、省学联共同主办,陕西师范大学承办的第十三届“挑战杯”陕汽集团陕西省大学生课外学术科技作品竞赛闭幕式暨颁奖仪式在陕西师范大学终南音乐厅举行。PT平台电子游戏官网共有7件作品获奖,其中二等奖2项、三等奖5项。

窗体底端

窗体顶端

本次竞赛自一月开赛以来,PT平台电子游戏官网高度重视、积极组织,共征集到自然科学类学术论文、哲学社会学类社会调查报告和学术论文、科技发明制作等作品206件。经资格审核、项目路演、现场答辩等环节,共遴选出13件优秀作品参加省级竞赛,并邀请专家先后四次开展针对性培训和指导,通过集中培训、专家问答、模拟问辩、路演答辩等环节,有效指导参赛选手进一步打磨参赛项目,不断提高参赛水平。

窗体底端

窗体顶端

校团委将继续以科技竞赛为抓手,营造良好创新氛围,发挥实践育人功能,把创新创业教育融入人才培养全过程,不断提升学生科技创新水平和质量,有效促进学生德智体美劳全面发展。

窗体顶端

(撰稿/段雪丰;审核/李光梓、韩晔;发布/悠然)

窗体底端

窗体底端